张琨副教授在ES&T发表研究成果阐释心血管和降脂药物在超大城市水系的污染状况及潜在生态风险

2022-02-23 438526

    近日,beat365正版唯一官方网站张琨副教授(戴家银教授团队)在环境领域著名学术期刊Environmental Science & Technology上发表了题为“Residues of Cardiovascular and Lipid-Lowering Drugs Pose a Risk to the Aquatic Ecosystem despite a High Wastewater Treatment Ratio in the Megacity Shanghai, China”的研究论文。研究将实地调查和模型模拟相结合,探究了在污水处理率高达96%的特大城市——上海地表水中,作为全球用量最大的处方药之一的心血管和降脂药物的残留水平及其潜在的生态风险。

一、引言

    近几十年来,水污染已成为我国最严重的环境问题之一。为了提高地表水水质,我国大力推进污水处理厂的建设。然而,当前污水处理厂出水排放标准涵盖的常规指标并不涉及对药品和个人护理产品(PPCPs)的检测。随着中国经济发展和人口的不断增长,PPCPs的消费量迅速增加并不断被释放到环境中,其中一些药物已被证明对水生环境和人类构成重大威胁。因此,本文以心血管和降脂药物为例,研究其在超大城市水系的污染状况及其潜在生态风险。

    据估计,中风、高血压等心血管疾病和血脂异常作为全球多数国家的最大致死病因,每年有1790万人因此丧生。因此,心血管和降脂药物销量在全球处方药中占比非常大。在我国同样如此,该类药物在2018年消费量超过130亿美元。鉴于医疗水平的改善和人口老龄化程度的加剧,其消费量的增加不可小觑。本研究对上海黄浦江和城市水系网中的心血管降脂药物及代表性代谢物的污染状况进行了系统评估。将实测数据与模型模拟结果进行比较,讨论了污水处理厂对心血管药物污染产生的影响。为评估心血管药物的生态风险,研究进一步开展了斑马鱼相关环境浓度剂量暴露,并从多角度分析了其潜在生态毒理学效应。

二、图文导读

1、上海相关特征信息

    研究区域和采样点如图1A所示。黄浦江的上游流经上海郊区,以集约化农业生产和畜牧业养殖为主。中下游流经城市住宅区和集约化工业园区。共选取黄埔江干、支流的27个采样点。

图1 (A) 上海市人口密度分布及黄浦江沿岸采样点;(B) 1995-2019年上海市污水处理总量和污水处理率。

2、上海黄浦江中心血管和降脂药物的季节性变化和空间分布

    各采样点主要心血管和降脂药物的浓度和组成见图2。在3类28种靶向心血管和降脂药物中,共检测到了14种降压药、1种抗心律失常药和4种降脂药,其平均浓度范围为0.2±0.1 ng/L(酮色林)至84±100 ng/L(替米沙坦)。其中,厄贝沙坦、替米沙坦、美托洛尔和利多卡因的检出率最高,可达100%;其次是比索洛尔和氯噻嗪,分别为96%和76%。冬夏两季水样中高检出率和检出浓度的药品相同,冬季污染水平高于夏季。总体而言,黄浦江中游水样中心血管和降脂药物的总浓度高于上下游水样。造成这种空间分布的原因可能是人口密度和河流稀释能力的变化。

图2(A)(S)夏季(8月)和(W)冬季(12月)27个采样点的心血管和降脂药物浓度;(B)27个采样点的心血管和降脂药物组成。(TMST:替米沙坦;MTLS:美托洛尔;IBST:厄贝沙坦;CRT:氯噻嗪;PPL:普萘洛尔;LDC:利多卡因;DTZ:地尔硫卓;BPL:比索洛尔。M:干流;T:支流;W:污水处理厂;U:污水处理厂上游;D:污水处理厂下游。)

3、药物环境浓度预测

    基于上海的废水处理率,使用SESAMe v3.4预测的五种高浓度、高检出率的厄贝沙坦、替米沙坦、美托洛尔、利多卡因和比索洛尔的环境浓度。结果如图4所示,利多卡因、替米沙坦、美托洛尔和比索洛尔的实测浓度接近情景1中的预测浓度。对于厄贝沙坦,即使在去除率为0的情景3中,实测浓度也高于模拟浓度。产生这一结果的原因可能是由于本研究药物排放源只考虑患者的排泄物,未考虑其他来源(例如制药厂的排放以及过期、未使用或不需要的药物的不当处置)。人均使用量低是目前上海水体中污染水平低于欧美国家大城市的重要原因。当中国的人均药品使用量增长至与欧美国家相当时,城市水体中心血管和降脂药物的污染将持续加重。

图4 在不同情景下心血管和降脂药物的模拟浓度和实测浓度比较。(情景1,2,3均采用中国目前人均药品用量,情景1:高污水厂去除率(RE=最大值,假设药物易降解);情景2:中等去除率(RE=中等);情景3:去除效率为0(RE=0);情景4采用英格兰人均药品用量,高污水厂去除率(RE=最大值)。MC:实测干流浓度;TC:实测支流浓度;SC:模拟浓度)。

4、生态毒理影响

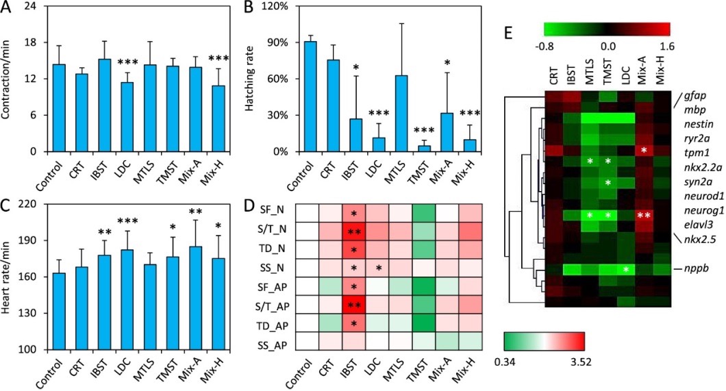
    如图5所示,24hpf斑马鱼胚胎在LDC和混合物(Mix-H)下,自发收缩频率显着降低,分别降低了20.5%和24.2%。IBST、LDC、TMST和两种混合物(Mix-A和Mix-H)暴露组中,胚胎的孵化率也有所下降(图5B)。IBST、LDC、TMST和两种混合物(Mix-A和Mix-H)造成心率显著增加。其中,LDC(增加11.8%)和Mix-A(增加13.5%)效果最明显。此外,在一般运动和短期光刺激后,IST暴露后96hpf胚胎游泳行为显着增加(图5D)。分子水平上,聚类分析表明MTLS、TMST和LDC暴露后大多数基因下调。其中,nppb作为一种在心血管稳态中起重要作用的心钠素,在MTLS、TMST和LDC暴露后分别显着下调1.5、1.7和1.8倍。目前,一些典型心血管和降脂药物,如利多卡因和替米沙坦,已被证明可以改变胚胎的早期发育,导致心功能和神经行为学损伤。因此,当前研究结果扩展了我们对其环境浓度下生态毒性效应的认识。

图5 斑马鱼胚胎发育毒性研究。(A)24hpf胚胎收缩率;(B)48hpf胚胎孵化率;(C)56hpf胚胎心跳速率;(D)96hpf胚胎行为学效应。(E)96hpf胚胎基因表达聚类分析。

三、小结

    本研究将实地调查和模型模拟相结合,探究上海地表水中心血管和降脂药物的残留水平及其对水生生态系统的潜在生态风险。研究表明,厄贝沙坦、替米沙坦、美托洛尔、利多卡因、比索洛尔和氯噻嗪是上海地表水中主要的心血管和降脂药物。空间分布表明,许多心血管和降脂药物在人口密集的城区污染水平较高,指示了人类活动对自然水体中药物残留水平的贡献。结合模型模拟,本研究揭示了中国心血管和降脂药物人均使用量低是目前上海市地表水中心血管和降脂药物残留水平低于欧美大城市的根本原因,随着医疗水平的提高和老龄化的加剧,地表水中的污染可能进一步恶化。斑马鱼暴露实验进一步揭示了当前残留水平下,心血管和降脂药物对水生生态系统中的鱼类存在潜在风险。本研究为理解具有高污水处理率的特大城市中药品和个人护理品的水环境污染提供了新的视角。为降低药物对水生生物产生的不利影响,除了建设更多的污水处理厂以进一步提高废水处理率外,还需要对污水厂现有处理工艺进行升级,提高市镇污水中心血管和降脂药物的去除率。

    附论文DOI: 10.1021/acs.est.1c05520

四、主要作者简介

    张琨,beat365正版唯一官方网站副教授,博士生导师。2007年和2012年于北京大学获得本科、博士学位,2015-2018年于加拿大阿尔伯塔大学、瑞士西北应用科技大学、美国哈佛医学院开展博士后研究工作。2018年入职beat365正版唯一官方网站。致力于环境新污染物的环境行为和生物学效应研究。目前共发表第一/通讯作者SCI论文20余篇 (Environ. Sci. Technol. 10篇,Environ. Sci. Technol. Lett. 1篇,Environ. Int. 1篇),先后主持上海市浦江人才计划项目、国家自然科学基金项目等科研项目。曾荣获林超地理学奖学金、陶氏可持续发展创新挑战赛优秀奖。

    第一作者:左少琪,硕士研究生,现就读于beat365正版唯一官方网站。