环院智慧 | 戴家银团队ES&T发文揭示长三角一体化示范区超短链PFAS的污染特征、潜在来源与健康风险

2025-12-18 31540


近日,beat365正版唯一官方网站戴家银教授团队在环境领域著名期刊《Environmental Science & Technology》在线发表了题为Environmental Occurrence, Source Identification, and Health Hazards of Ultrashort-Chain PFAS in the Yangtze River Delta的研究成果。该研究首次揭示了长三角一体化示范区水体中的全氟及多氟烷基化合物(PFAS污染主要由三氟乙酸(TFA)和三氟甲磺酸(TFMS)等超短链化合物主导;综合风险评估进一步将二者识别为高风险污染物,亟需纳入环境监管体系。论文第一作者为博士研究生苗馨宸,通讯作者为盛南副教授,第一完成单位和通讯单位均为beat365正版唯一官方网站。

研究背景及目的

全氟多氟烷基化合物PFAS)因其优异的疏水疏油性和热稳定性被广泛应用于工业和消费品中,但其环境持久性、高迁移性和潜在毒性引发了全球关注。传统研究多聚焦于长链和短链PFAS,而碳链长度 ≤ 3的超短链PFASUSC-PFAS)的风险认知尚存局限。近年来,USC-PFAS在全球水体中频繁检出,其中三氟乙酸(TFA)浓度常高出其他PFAS几个数量级,暗示其可能已成为区域乃至全球水环境中不可忽视的新兴主导污染物。然而,目前对USC-PFAS的污染特征、来源解析、时空动态及其健康风险仍缺乏系统认知,尤其在快速城市化与工业化交织的敏感区域。

针对这一关键知识缺口,本研究以长江三角洲一体化示范区为典型区域,系统解析水体中超短链PFAS的污染现状、空间分布与季节演变规律,结合源解析与综合健康风险评估,识别高风险污染物并评估其对饮用水安全与生态系统构成的潜在威胁,旨在为USC-PFAS的科学管控与环境标准制定提供理论依据。

1. 论文摘要图

研究内容

本工作首次系统解析了长江三角洲一体化示范区水体中USC-PFAS的环境行为与风险特征(图2)。研究在地表水、水源水和自来水中分别检出444134PFAS,其中TFA以绝对优势主导污染负荷——其平均浓度高达6.89×10⁴–8.7×10⁴ ng/L,超其他PFAS 2–6个数量级,占总44PFAS90.1%–99.6%。尤为关键的是,即使剔除TFA,其余6USC-PFAS仍贡献剩余污染物的40.0%58.8%,证实USC-PFAS已经成为区域PFAS污染的主体。


2. 长三角一体化示范区地表水、水源水和自来水中的PFAS的浓度及其空间分布

进一步分析揭示显著时空动态规律(图3)。干湿季对比显示,TFA在淀山湖、太浦河等关键水域干季浓度更高,而∑43PFAS(不含TFA)则呈现复杂季节响应:淀山湖湿季以短链PFAS(如PMPA)为主,干季转为USC-PFAS(尤其是TFMS)主导,占比从1.7%跃升至24.0%。该转变凸显水文过程与人为调水对污染组成的调控作用。

3. 长三角一体化示范区主要水体中PFAS浓度及组成特征的季节性变化

借助因子分析-正定矩阵因子分解(FA-PMF)模型,本研究识别出五个污染因子(图4)。其中,因子1TFMSPFPrAPFMOAA为标志,贡献金泽水库72.3%的非TFA污染,因子2和因子3则分别主导了淀山湖区域和太浦河及沪浙边界地区的PFAS污染。通过对长三角地区含氟电解液产品的成分筛查,团队首次发现两类主流电解液中USC-PFAS占比高达74.6%–90.9%,其中电解液I型富含Ntf₂II型以TFATFMS为主(图5)。结合区域内密集分布的电池与电解液生产企业,研究首次将USC-PFAS污染与电解液制造环节直接关联,为源头管控提供靶点。

4. 基于PMF模型对地表水和水源水中PFAS来源的归因分析

5. 工业电解液样本中超短链PFAS的浓度及组成特征

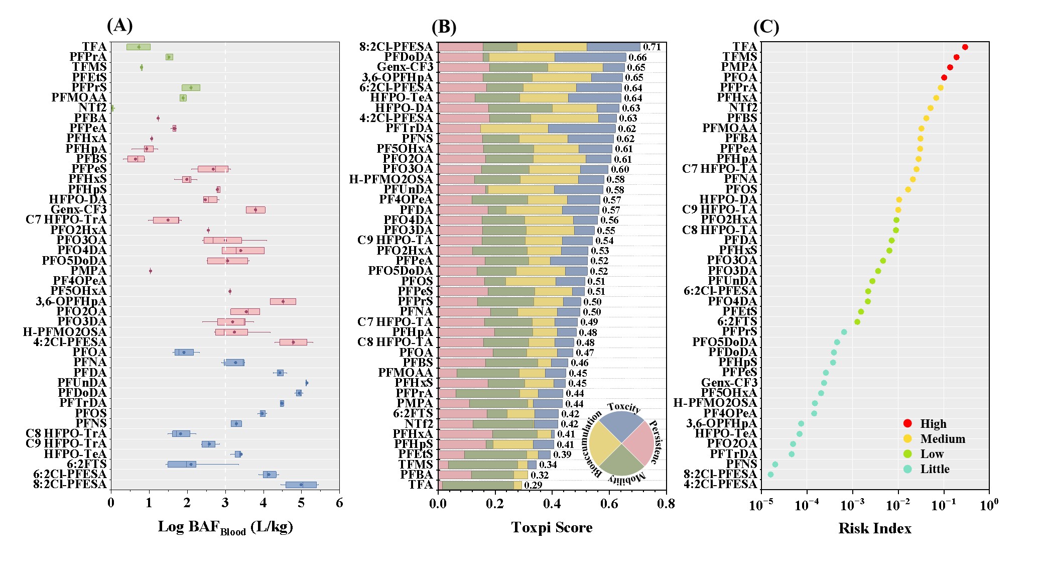
基于综合危害指数(HI)的风险评估将TFATFMSPMPAPFOA被共同划分为高风险污染物,而长期作为监管重点的PFOS仅处于中风险水平(图6)。值得注意的是,TFATFMS的高风险并非源于强毒性或高生物累积性,而是由其极高的环境浓度、强水溶性及持久迁移能力所驱动——二者在区域水体中普遍检出且浓度远超其他PFAS,导致暴露水平显著升高。更令人警醒的是,所有自来水样本中TFA浓度均超过丹麦健康指导值(9 μg/L),半数超德国限值(60 μg/L);而Ntf₂在自来水中的浓度反常富集,跃居第二位,暗示可能存在前体转化或管网二次污染。

6. PFAS的生物累积、Toxpi优先级及风险指数排序

原文信息

       Xinchen Miao et al., Environmental Occurrence, Source Identification, and Health Hazards of Ultrashort-Chain PFAS in the Yangtze River Delta. Environ. Sci. Technol. 2025, 59 (47), 25138-25150. DOI: 10.1021/acs.est.5c09274

作者简介

       苗馨宸,beat365正版唯一官方网站三年级博士研究生。研究方向为全氟多氟烷基化合物PFAS)的环境行为与健康风险。以第一作者在Environ. Sci. Technol.发表SCI论文1篇,参与发表论文2篇。

       盛南,beat365正版唯一官方网站副教授。主要研究方向包括:新型环境污染物的危害识别和高通量筛查;环境污染物与生物大分子的相互作用及其生物毒性效应;新型含氟化合物毒性效应的分子机制研究。主持国家自然科学基金委青年项目1项、面上项目1项。以项目骨干身份参加科技部重点研发项目2项、国家自然科学基金委区域联合基金重点项目2项、上海市科学技术委员会社发项目2项。近年来围绕新型含氟化合物的健康危害及机制,开展了环境调查、动物实验、计算机模拟等多层次研究,在Environ. Sci. TechnolEnviron. Int.J. Hazard. Mater.Arch. Toxicol.等期刊共发表SCI论文40余篇。

       潘奕陶,教授,博士生导师,主要从事全氟及多氟烷基化合物(PFAS)的识别、暴露、行为、危害、替代等方面的基础/应用研究。迄今为止,在Environ. Health. Perspect. Environ. Sci. Technol.等环境领域权威期刊发表SCI论文40余篇,多篇工作入选ES&T封面文章、ESI热点论文、高被引论文,单篇最高引用600余次。入选国家高层次青年人才、上海市青年科技启明星等科研项目。获中国科学院优秀博士学位论文、江苏医学科技奖一等奖、国际二噁英大会Otto Hutzinger Award。任中国环境科学学会新污染物治理专业委员会常务委员、中国分析测试协会质谱分会委员、中国分析测试协会新污染物专委会委员。

        戴家银,beat365正版唯一官方网站,特聘教授(2021.1-至今),入选国家高层次人才计划。先后主持科技部重点研发计划项目、国家自然科学基金委杰青、重点、重大国际合作等项目。长期从事全氟及多氟烷基化合物(PFAS)的筛查识别、环境行为及毒性机制研究。近年来在Environ Health Perspect.Environ. Sci. TechnolEnviron. Int.J. Hazard. Mater.等国际著名学术刊物上发表PFAS相关的SCI论文120余篇,他引6000余次,连续入选爱思唯尔中国高被引学者。担任中国毒理学会环境与生态毒理学专业委员会常务委员、中国环境学会环境风险专业委员会委员、中国环境科学学会持久性有机污染物专业委员会委员、中国毒理学会计算毒理专业委员会委员,以及Environmental PollutionChemical Research in Toxicology杂志副主编。