环院智慧|罗金明副研究员Nature Communications发文揭示两性邻位氟胺凝胶强化水中阴离子PFAS高效靶向去除

2025-11-27 9961

       近日,beat365正版唯一官方网站罗金明副研究员在《自然·通讯》(Nature Communications)上发表了题为“Amphipathic fluoroamine-functionalized hydrogels for enhanced selective removal of anionic pfas from water”的研究论文。该研究通过“季铵盐-氟链”双功能位点协同与多孔结构设计,实现对全氟和多氟烷基物质(PFAS,俗称 “永久化学物”)的高效、广谱、稳定去除,更成功落地公斤级量产与pilot规模应用,为水体PFAS污染治理提供了绿色可持续的解决方案。

研究简介

       全氟和多氟烷基物质(PFAS)是一类具有显著生物生态毒性的持久性人造化学品,其安全经济治理已成为环境领域的研究焦点。过去十年间,研究主要集中于水体中长链PFAS的去除。随着全球对PFAS生产、使用及贸易监管政策的演变,工业应用正呈现从长链向短链及支链PFAS的转变。尽管如此,受技术限制,长链PFAS在纺织印染等行业仍不可替代,导致水体中PFAS污染呈现长链、短链与支链共存的复杂体系,浓度范围跨越纳克/升至微克/升量级。针对混合链长PFAS污染,吸附与膜分离被视为最有效技术,其中吸附法因可定制的选择性与富集性能更具应用前景。现有吸附剂(如活性炭、树脂及新型材料)主要依赖尺寸排阻、疏水作用及氢键等机制,但这些作用易受静电排斥、π-π堆积及分散相互作用等干扰,导致吸附动力学迟缓、容量受限及选择性欠佳。此外,解吸速率慢、洗脱剂用量大及再生频繁等问题进一步制约其实际应用。因此,开发能高效去除PFAS且实现快速低成本解吸的新型实用吸附剂,对推进可持续水处理技术至关重要。为满足严格的水体保护标准,亟需开发经济高效的PFAS处理方案。

图文导读

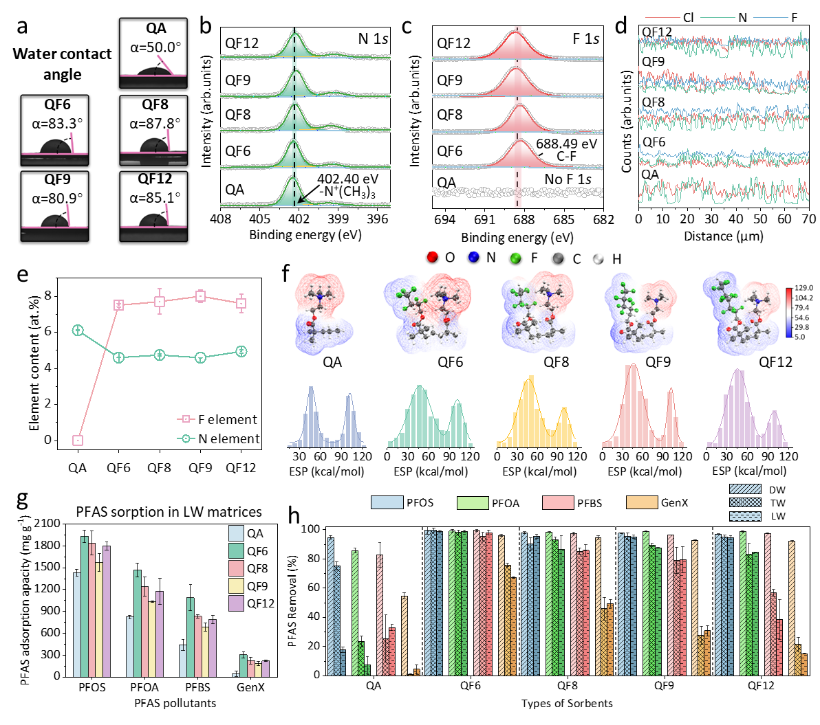
       团队基于 PFAS“阴离子头部 + 氟碳链尾部”的两亲结构,创新提出“静电-氟亲性双协同”设计,成功合成QFgel水凝胶,其核心优势藏在两大关键特征中:(1)精准匹配的双功能位点:QFgel 通过自由基共聚工艺,在凝胶基质中均匀引入“季铵盐基团+氟代基团”:季铵盐提供持续正电荷,通过强静电作用捕获PFAS的阴离子头部;氟代基团则通过氟氟作用,精准锁定PFAS的氟碳链尾部。这种“双手抓牢”的设计,让材料对PFAS的选择性高达95%以上,完美规避其他污染物的干扰。(2)高效传质的多孔网络:对比传统季铵盐水凝胶的团聚结构,QFgel 呈现互穿多孔形态,兼具微米级通道(2.01-3.68 μm)和介孔(2-24nm),就像布满“快速通道”的海绵,大幅降低PFAS扩散阻力,为高效吸附奠定结构基础。同时,材料加入纤维素纳米纤丝增强机械性能,可耐受水流冲击与酸碱环境,满足实际应用需求。

图1 凝胶合成与表征

       实验数据显示,QFgel的PFAS去除性能实现多维度突破,核心指标远超传统材料:吸附容量创纪录:对PFOS的饱和吸附容量高达2835 mg/g,是商业树脂的数倍,对短链PFAS、支链GenX也能实现高效捕获;吸附速率超快速:30分钟内即可达到吸附平衡,5分钟内对主要PFAS的去除率已超90%,远快于传统材料的数小时甚至数十小时;抗干扰能力极强:在自然湖水、自来水等复杂基质中,面对高浓度共存离子(Cl⁻、SO₄²⁻等)和溶解有机物(DOM),对PFOS、PFOA的去除率仍稳定在95%以上,而传统材料去除率会暴跌30%-90%;循环再生性优异:经6次吸附-再生循环,去除效率无明显衰减,再生仅需7.4倍体积的盐-甲醇混合液,脱附效率超96.5%。

       更值得关注的是,QFgel 能广谱去除17种PFAS变体,包括长链、短链、支链及醚类PFAS,分配系数(logKD)最高达3.6,远超传统材料的性能上限。

图2 凝胶表征及初步性能

图3 凝胶对PFAS去除性能

       团队通过XPS、二维NMR、DFT计算等多种技术,在分子层面揭开了QFgel高效吸附的奥秘:静电作用是“主力抓手”:季铵盐基团的正电荷与PFAS阴离子头部形成强静电吸引,XPS 检测到吸附后季铵氮峰发生明显位移,证实两者紧密结合;亲氟作用是“精准锁钥”:2D NOESY 谱清晰捕捉到QFgel中氟原子与PFAS氟碳链的近距离相互作用(F-F接触),这种匹配性让材料在复杂体系中仍能选择性捕获PFAS;双位点协同增效:DFT计算表明,静电与氟亲作用的协同让PFAS吸附能低至- 0.35 eV,形成稳定的吸附复合物,而单一功能位点无法实现这种高效结合。

图4 PFAS去除机制研究

       此外,基于氟胺凝胶的PFAS去除技术具备规模化应用潜力,包括(1)已实现公斤级量产。通过一步温和反应即可制备,量产产品的结构与性能和实验室样品一致,成本可控;(2)撬装式处理设备。基于QFgel的pilot级移动式水处理系统,日处理PFAS污染水达2吨,在符合中国饮用水标准(GB 5749-2022)下,PFOS 和 PFOA 的处理床体积分别高达12400BV和9215BV,并且仅需7.4BV脱附剂即可实现填充柱完全再生;(3)闭环处理更环保。再生过程可将 PFAS 富集1633倍,既降低处理成本,又为后续PFAS降解创造条件,避免二次污染。

图5小试级水处理应用验证

主要作者简介:

       beat365正版唯一官方网站付开星博士后为论文第一作者,beat365正版唯一官方网站罗金明副研究员为通讯作者,其他合作者来自湖南大学和南方科技大学