beat365正版唯一官方网站

搜索

关闭
beat365正版唯一官方网站
  • EN
  • JAccount 登录
  • 学院概况
  • 师资队伍
  • 人才培养
  • 党建工作
beat365正版唯一官方网站
  • 学院概况
    • 学院简介
    • 党政领导
    • 组织机构
    • 行政服务
    • 教辅支撑
  • 师资队伍
    • 全职教师
  • 人才培养
    • 本科生培养
    • 研究生培养
    • 教学基地
  • 科学研究
    • 学科方向
    • 科研成果
    • 基地平台
  • 党建·文化
    • 党建概况
    • 党建动态
    • 工会动态
  • 国际交流
    • 合作交流
    • 留学交大
    • 办事指南
  • 高端研修培训中心
    • 中心简介
    • 高级研修培训班
    • 非全日制学历教育
  • 校友专栏
    • 校友新闻
    • 校友名录
    • 捐赠荟萃
    • 联系我们
  • 媒体中心
    • 新闻
    • 通知
    • 图集
    • 视频
    • 下载
    • 招聘
  • 新闻动态
新闻动态

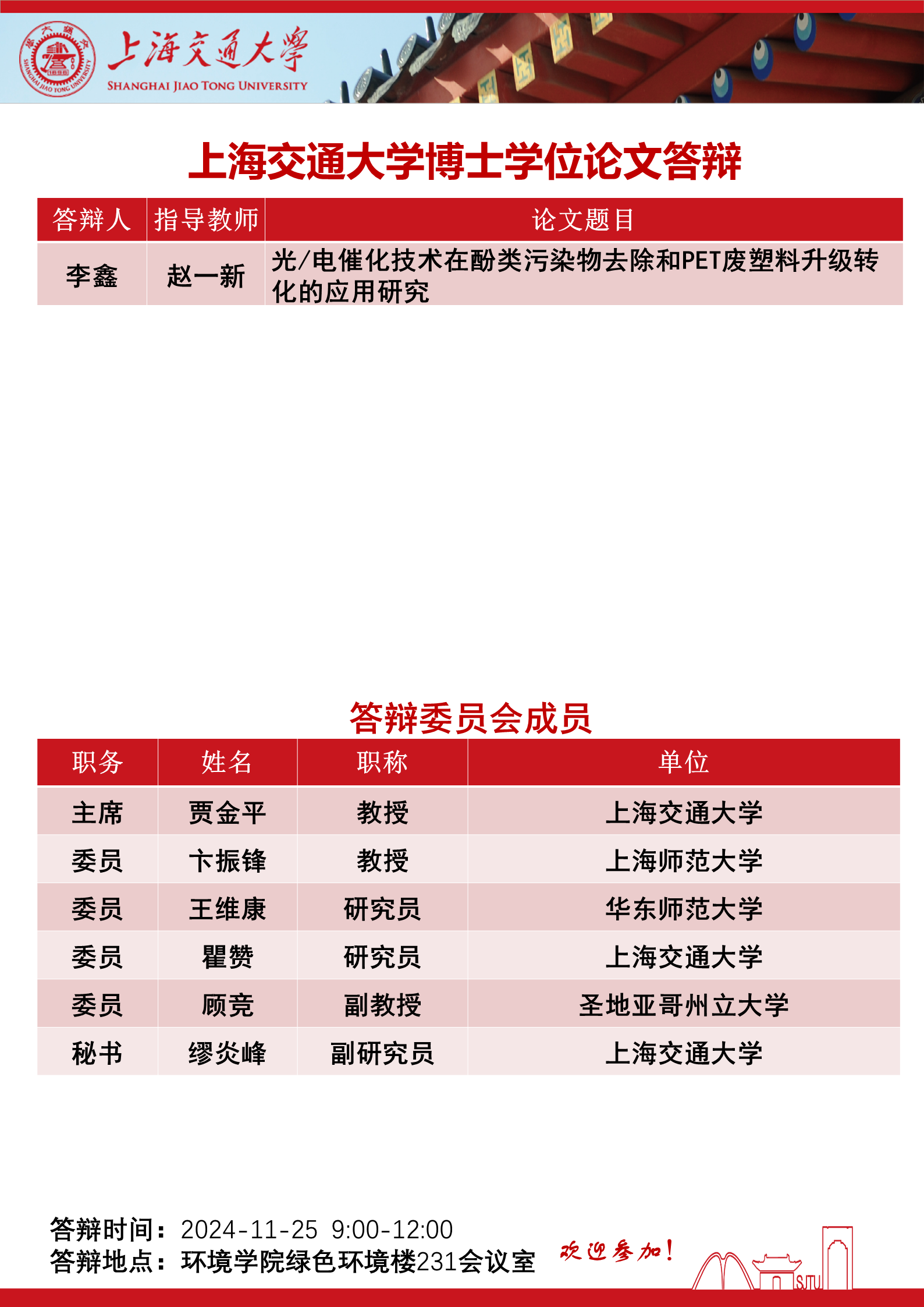
beat365正版唯一官方网站博士学位论文答辩公告

2024-11-25 23444
最新新闻
  • 第三轮通知 | 第一届可持续发展与资源循环大会参会注册持续开放中
    2026-03-19
  • 第一届可持续发展与资源循环大会会议通知
    2026-03-24
  • 优秀毕业生 | 袁学宏:循迹“碳”索:环境博士的“废”物新生之路
    2026-03-10
  • beat365正版唯一官方网站2023年海南专项工程博士招生通知
    2023-03-15
  • 环境学院2023年寒假值班安排表
    2023-01-13
  • beat365正版唯一官方网站2023年拟录取推荐免试研究生名单公示
    2022-10-17
  • beat365正版唯一官方网站博士学位论文答辩公告
    2022-07-15
  • beat365正版唯一官方网站 2022年全日制硕士研究生招生复试通知
    2022-03-18
  • beat365正版唯一官方网站 博士生“申请-考核制”和“硕博连读”招生综合考核名单公示
    2021-04-29
  • beat365正版唯一官方网站2022年工程管理硕士(MEM)优秀学员选拔计划通知
    2021-04-14
查看更多

beat365正版唯一官方网站

  • 地址: 上海市闵行区东川路800号
  • 电话: 021-54741065
  • 邮箱: sese@sjtu.edu.cn
  • 邮编: 200240

友情链接

  • beat365正版唯一官方网站
  • beat365正版唯一官方网站环境健康研究院
  • 工程管理硕士(MEM)报名通道
  • 上海交大财务信息门户
  • 交大出入境管理服务中心
  • 交大人力资源管理系统
  • 交大资产管理系统
  • 我的数字交大
  • 综合信息服务网

社交媒体

( 官方微信 )

( 官方微博 )

版权所有 © beat·365(中国)-唯一官方网站 沪交ICP备 05049,技术支持:ALA