2023年beat365正版唯一官方网站非全日制工程管理硕士(MEM)招生复试通知

2023-03-16 1327838

一、本次招生计划


二、复试分数线


三、复试考生名单

参加复试需填写《beat365正版唯一官方网站2023年非全日制专业学位研究生复试考生知情同意书》(点击下载)、《beat365正版唯一官方网站2023年硕士研究生复试考生诚信承诺书》(点击下载),请完整填写、签名后扫描,并于2023年3月17日上午12:00前发送以下内容至邮箱astc-sese@sjtu.edu.cn:

按照“姓名+考生编号+是否愿意参加复试”备注,并发送同意书、承诺书电子版。


四、复试安排

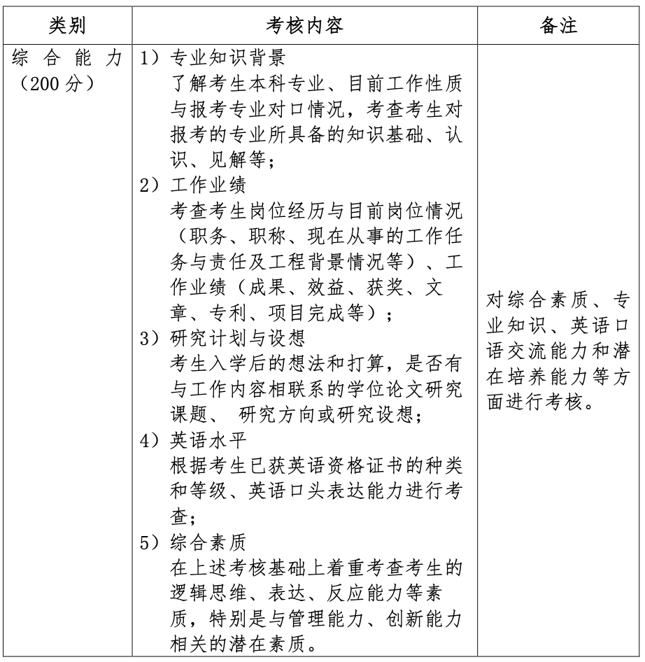
(一)综合能力

1、考试时间:2023年3月22日(星期三)13:00-17:00

2、考试形式:线下面试

3、考试地点:上海市闵行区东川路800号beat365正版唯一官方网站中院303

4、考试要求:

(1)考生凭本人身份证原件和初试准考证进入考场。

(2)考生必须带:本人居民身份证原件、初试准考证。

5、考试分数与考核内容:

满分为200分。考核内容包括:

(二)思想政治理论

1、考试时间:2023年3月18日(星期六)18:00-20:00 (请至少提前半个小时进入考场

2、考试形式:线下开卷笔试

3、考试要求:

(1)考生凭本人身份证原件和初试准考证进入考场。

(2)考生进校门要求:

① 考生必须带:本人居民身份证原件、初试准考证

② 考生准进校时间为3月18日16:00至18:15,18:15后禁止入校。

③ 考生车辆一律不得进校。

4、考试地点:上海市闵行区东川路800号beat365正版唯一官方网站陈瑞球楼105

5、参考资料:

(1)2022年国内外重大时事问题;

(2)《中共中央关于党的百年奋斗重大成就和历史经验的决议》;

(3)习近平:《高举中国特色社会主义伟大旗帜 为全面建设社会主义现代化国家而团结奋斗——在中国共产党第二十次全国代表大会上的报告》;

(4)本书编写组:《马克思主义基本原理概论》(2023年版),高等教育出版社,2023年2月;

(5)本书编写组:《毛泽东思想和中国特色社会主义理论体系概论》(2023年版),高等教育出版社,2023年2月版。

6、其他具体注意事项可查询我校《关于MBA、MPA、MEM、会计硕士、审计硕士考生复试加试思想政治理论的通知》(https://yzb.sjtu.edu.cn/info/1005/3649.htm)。


五、资格审查

1、复试当天考生需准备以下资料:

① 个人简历;

② 本人第二代居民身份证复印件(正反面同一张纸上);

③ 学历、学位证书原件和学历认证报告扫描件;

④ 若有身份证与学历证书信息不符的同学,须提交公安局派出所开具的证明材料,如:加盖公安局派出所印章的证明文件或户口薄证明等;

⑤ 大学成绩单(学士必须上传此项,硕士及以上无需上传此项);

⑥ 毕业论文(设计)摘要或进展报告;

⑦ 发表论文及获奖证明扫描件;

⑧ beat365正版唯一官方网站2023年非全日制专业学位研究生复试考生知情同意书;

⑨ 其他材料。

资格审查将在陈瑞球楼105教室16:00-17:00进行,电子版需在2023年3月29日零点前上传至我校研招网。

2、对不符合报考条件或提供虚假信息的考生一律不予录取,考试成绩无效,责任由考生自负。


六、复试须知

复试当日,考生按规定提前到达复试地点,预留足够时间配合考点工作人员进行入场核验。考生进入考点须出示有效身份证件原件、准考证(未留存的考生应提前从“中国研究生招生信息网” (https://yz.chsi.com.cn/)下载用A4纸打印准考证,准考证正反两面均不得涂改或书写)。

复试具体流程安排将通知到每位考生,近期请注意查看我校研招网信息公示平台,以及个人邮箱和手机短信。


七、拟录取原则

1、综合考虑初试、复试,以及政治考试成绩,按初试分+复试分所得的总分从高到低择优录取。其中,参加优选面试考生录取原则为:与复试考生的面试成绩汇总进行排序,同等条件下优先录取。如均参加过、或均未参加过优选面试,且初试成绩与复试成绩总和同分,优先录取初试成绩较高的考生。

2、复试总成绩120分以下(不包含120分)不予录取。

3、政治考试成绩不计入总分,但政治成绩不合格者不予录取。

4、思想品德考核不合格、体检不合格、弄虚作假者不予录取。

5、录取考生均需缴纳学费,具体收费标准可查询我校财务计划处网站《beat365正版唯一官方网站2022年行政事业性收费公示》文件。


八、其他要求和说明

1、考生须提前准备好复试考试所需的所有资料,政治考试中可以携带相关复习资料入场,考试中禁止使用包括手机、ipad等一切电子仪器,如有违者,按作弊论处。

2、考生迟到15分钟以上者不准予进入考场。

3、考生自备答题所用钢笔、水笔,用红笔、铅笔答题的试卷无效。

4、联系电话:021-54745704,联系邮箱:astc-sese@sjtu.edu.cn。


本通知的解释权归学院学生培养办。


beat365正版唯一官方网站

2023年3月16日